IEC 60335-2-14:2025第7版厨房机械安全标准关键变更解析与应对建议
——家用厨房机械产品合规性升级指南
2025年2月,国际电工委员会(IEC)正式发布《家用和类似用途电器的安全 第2-14部分:厨房机械的特殊要求》第7版标准(IEC 60335-2-14:2025)。此次修订在技术内容上作出多项关键调整,将直接影响食物处理器、榨汁机、搅拌机等厨房机械产品的设计、生产与检测。本文将从技术变更要点与合规实践两个维度深度解读新规
不适合儿童使用的产品:豁免测试指18对带电/运动部件的考核
其他产品:需先通过测试指B检查,再追加测试指18复查
版本适配性调整
新版需与IEC 60335-1:2020(第6版)基础安全标准配套使用,强调对通用安全要求的引用一致性。
注:企业需同步核查基础标准条款的符合性,避免孤立理解特殊要求。
适用范围扩展
明确排除儿童适用场景的产品类型(如商用级设备),相关测试豁免条款见第20章
重大新增:将额定电压≤250VDC的电池供电器具(如无线搅拌机、充电式榨汁机)纳入监管范围
术语更新:原"Berry-juice extractors"统一修订为"Auger juicers"(螺旋榨汁机),并给出明确定义
儿童安全分类测试:
不适合儿童使用的产品:豁免测试指18对带电/运动部件的考核
+ 其他产品:需先通过测试指B检查,再追加测试指18复查
(2)标识与说明书强制性要求
新增警告标识:所有不适合儿童使用的产品必须标注"NOT INTENDED FOR USE BY CHILDREN"
功率标称规则:多功能器具可选择按功能分别标称功率(如食物处理机分切碎/研磨模式),或统一按最严酷工况标称

(4)特殊设计控制禁令
远程控制限制:
× 禁止用于手持式设备(如手持搅拌棒)
× 禁止用于含可触及运动部件的产品
✓ 必须满足三重保护:
① 物理开关优先级>远程指令
② 强制预设工作时间
③ 进入远程模式需本地操作确认
过渡期应对策略
出口欧盟/澳洲产品:暂按IEC 60335-2-14:2019(第6版)+国家偏差执行
新开发产品:建议同步满足新旧版要求,预留CB报告转证空间
重点改进领域
电池供电产品:需补充充放电电路安全评估(参考附录BB)
软件控制设备:建立符合IEC 60730-1的软件开发文档体系
警告标识:更新模具/标签设计,确保符合新增儿童警示要求
检测资源准备
建议提前与认证机构确认:
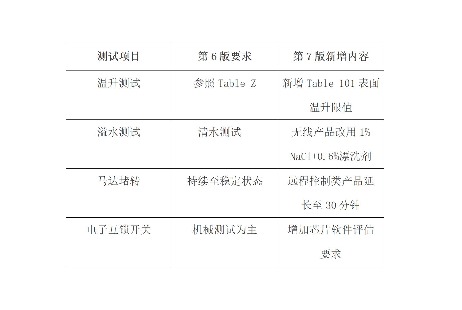
• 新版温升测试台架搭建方案
• 带程序控制产品的异常测试用例库
结语
此次标准升级反映了厨房机械智能化、无线化的发展趋势,企业需重点关注远程控制安全、电池系统风险等新增要求。建议组建跨部门合规小组,从产品定义阶段即导入新规要求,避免后期设计返工。
服务热线
咨询报价
微信扫一扫
返回顶部